
什麼是「婚育宅」?不是蓋新房子,而是整合原有社宅資源

很多人以為政府又要蓋一批新房,其實不然。所謂『婚育宅』,是政府從現有社會住宅中保留至少 20% 戶數,專門提供給新婚或育兒家庭優先抽籤入住,並同步強化租金補貼加碼、租期保障等配套。這整套措施合稱「青年婚育租屋協助專案」。
這套政策其實包含三個不同的子項目,搞清楚它們的差異,才知道自己可以申請哪一個:
| 子項目 | 政策 | 申請管道 |
|---|---|---|
| 婚育宅(社宅入住) | 從社宅保留 20% 戶數,婚育家庭優先抽籤入住 | 安居好室入口網 |
| 租金補貼加碼 | 一般租補基礎上,新婚 ×1.5 倍、每胎再加碼 | 內政部不動產資訊平台 |
| 包租代管優先 | 婚育家庭優先媒合政府包租代管房源 | 各縣市住宅主管機關 |

婚育宅不只補助多,還有三大實質保障,讓你租屋更安心:
- 優先入住社宅:政府新建社會住宅保留 20% 給婚育家庭,符合資格者可優先申請。
- 租期最長 12 年:育兒家庭享有最長 12 年租期保障,孩子成長期間不用東搬西遷。
- 修繕補助最多 6,000 元:如果你是租進包租代管的社宅、有小小孩在家,還能申請居家安全補助,像是裝個防撞條、防墜網這類爸媽最在意的配備,讓家裡住起來更安心也更放心。
租屋保障再進化|現行《租賃住宅市場發展及管理條例》政府目前正規劃修法,針對婚育家庭的痛點,準備從制度面再強化幾件事:
1.租期更穩定:未來可能會明定租約加續約至少能住滿 3 年,避免一搬再搬;
2.漲幅不能亂來:房東續約時調漲租金,漲幅不能超過當期房租指數的年增率;
3.保障設籍與補貼權利:房客該有的權益要保住,房東不能限制你遷戶籍,也不能禁止你申請租金補貼。
婚育宅的申請資格有哪些?哪些家庭能申請?

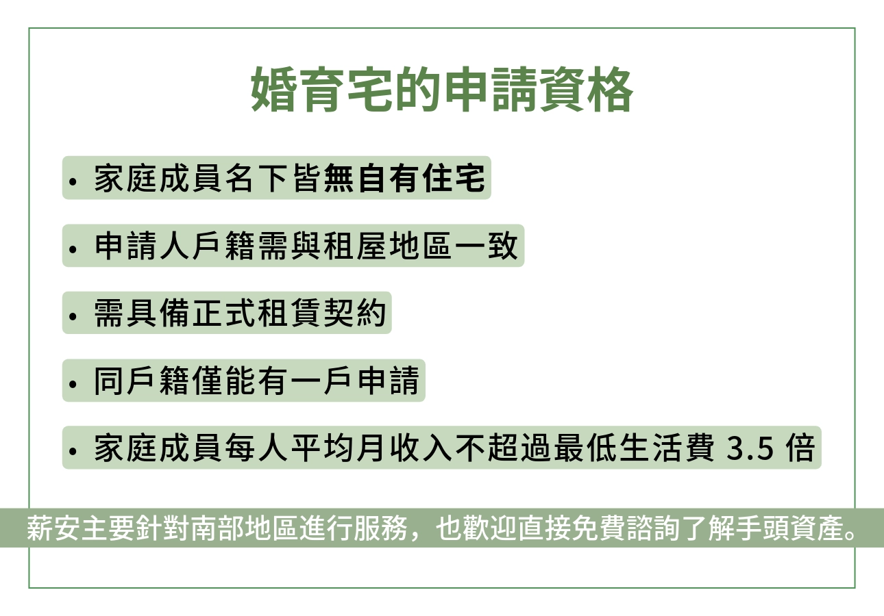
根據內政部公告,要申請婚育宅社宅入住,需同時符合以下條件:
身分條件(符合其一即可)
- 新婚家庭:結婚登記未滿 2 年,婚姻關係存續中
- 育兒家庭: 育有未成年子女(未滿 18 歲),或持孕婦手冊亦可
基本條件(需全部符合):
- 年滿 18 歲(部分縣市為 20 歲)的中華民國國民
- 在申請縣市設有戶籍,或具就學 / 就業需求
- 家庭成員名下無自有住宅(夫妻任一方有房即不符合)
- 未同時享有其他政府住宅貸款利息補貼或租金補貼
- 家庭所得及財產符合當地政府規定標準(各縣市略有不同)
婚育宅怎麼申請?完整流程與必備文件
申請管道:安居好室入口網
婚育宅申請採批次公告制,非全年開放。每當新完工社宅釋出,各縣市政府會個別公告受理期間、戶數與申請方式,符合條件的家庭需在公告期間內送件,逾期不受理。建議直接至 安居好室入口網 查詢各縣市最新公告並訂閱通知,以免錯過送件窗口。
婚育宅申請流程 4 步驟
婚育宅以線上申請為主,提供 24 小時不限時段送件,另設有實體據點可臨櫃辦理:
- 線上申請(推薦):至「安居好室入口網」挑選開放案場,以自然人憑證或晶片金融卡登入,依指示上傳文件送件。
曾申請過中央社宅者,下次不需重複上傳文件,直接勾選案場即可快速送件。
- 臨櫃申請:備妥實體文件,至各社宅實體服務據點辦理(服務時間:週一至週五 09:00~17:00,國定假日除外)。
第一步|備齊文件:各縣市公告開放後,依照申請頁面指示準備以下文件:
| 文件項目 | 說明 |
|---|---|
| 戶口名簿或戶籍謄本 | 確認家庭成員與設籍地址 |
| 結婚證書 | 新婚未滿 2 年者必備 |
| 出生證明 / 戶籍謄本 | 育有未成年子女(未滿 18 歲)者適用,或持孕婦手冊亦可 |
| 家庭所得資料 | 近一年綜合所得稅核定通知,或薪資紀錄 |
| 就業 / 就學證明 | 在申請縣市工作或就學但未設籍者適用 |
| 金融帳戶存摺封面 | 日後租金扣款使用 |
第二步|線上填報申請表:進入案場申請頁面,填寫家庭資料、婚育身分、戶籍與所得資訊並上傳文件,送出後留意系統與 Email / 簡訊通知。
第三步|等待審核與抽籤:婚育家庭享有 20% 保留戶數優先資格,但超額申請者仍需抽籤,審核結果約在截止後 2~3 個月通知。
第四步|中籤後簽約入住:收到中籤通知後,需在指定期限內完成身分核驗與租約簽署。可跨縣市同時申請,但中籤後只能擇一縣市完成簽約;如果自行放棄,部分縣市規定一定期間內不得再申請。
不符合婚育宅條件?還有哪些政府補助與替代方案?
婚育宅戶數有限、抽籤競爭激烈,不論是資格不符或沒抽中,都還有其他居住支持方案可以接著評估。
申請租金補貼加碼
| 狀況 | 建議方向 |
|---|---|
| 符合婚育資格、在外租屋 | 申請「300億元擴大租金補貼」婚育加碼 |
| 結婚超過 2 年、且無未成年子女 | 仍可申請一般租補,不享加碼但基本補貼仍可申請 |
| 不確定申請社宅還是租補哪個更划算 | 先至內政部不動產資訊平台試算補貼金額,再決定擇一送件 |
一般租屋族(非住社宅),可以另外申請租金補貼加碼。
加碼邏輯:
- 結婚登記 2 年內申請 → 原補貼金額 × 1.5 倍
- 每多育一名子女 → 在前一基礎上再 × 1.5 倍
以台北市第二級補貼(月領 5,000 元)為例:
| 家庭狀況 | 計算方式 | 每月補貼 |
|---|---|---|
| 僅新婚(2 年內) | 5,000 × 1.5 | 7,500 元 |
| 新婚 + 育 1 子女 | 5,000 × 2.0 | 10,000 元 |
| 非新婚 + 育 1 子女 | 5,000 × 1.5 | 7,500 元 |
| 非新婚 + 育 2 子女 | 5,000 × 2.0 | 10,000 元 |
社會住宅與租金補貼不得同時申請。建議申請前先依自身條件試算兩者補助金額,選擇對自己最有利的方案再送件。
婚育宅的補貼與入住資格皆為「專戶專用」,無法轉讓他人,僅限申請人及家庭成員使用。
沒抽中婚育宅
婚育宅戶數有限、抽籤競爭激烈,若資格不符或沒抽中,以下方案可以接著評估:
| 狀況 | 建議方向 |
|---|---|
| 沒抽中婚育宅 | 列入備取候補,或等下一梯次再申請 |
| 所得超過門檻 | 評估「青年安心成家購屋優惠貸款」,低利率補貼購屋 |
| 名下有房、不符社宅資格 | 評估出售或移轉後重新申請,或諮詢各縣市加碼租補方案 |
| 想直接領租金補貼 | 申請「300億元擴大租金補貼」,資格條件較寬,婚育加碼 2026 年已上路 |
| 結婚超過 2 年、且無未成年子女 | 仍可申請一般租補,不享加碼但基本補貼仍可申請 |
補貼不只是錢,更是給你的「居住安全感」
政策等得到,但成家的資金缺口等不了
婚育宅從公告申請到抽籤入住,整個流程往往需要 3~6 個月以上;就算租金補貼加碼已於 2026 年上路,從申請到撥款仍需等待審核期間。但押金、搬家費、裝修費這些支出,是現在就得面對的問題。
如果你正處於成家初期、需要一點資金緩衝,可以先了解自己的信貸空間:
👉 立即免費諮詢 薪安貸款網。3 分鐘填表、不影響信用查詢,由專業顧問協助評估最適方案。
適合以下情況:
- 正在等婚育宅抽籤結果、需要先支付押金或搬家費
- 不符合社宅資格、想透過信貸補足頭期款或裝修缺口
- 信用或收入條件不標準,想先了解有哪些彈性選項